×
首页
医院概况
医院简介
医院设备
领导团队
医院荣誉
宣传视频/VR
专家风采
医院动态
新闻动态
媒体报道
通知公告
视频中心
院务公开
医药代表来访预约
投诉流程
院长信箱
收费公示
医疗服务概况
廉洁建设
联系我们
患者服务
预约挂号
门诊指南
住院指南
健康体检
慢性病管理中心
医保服务
楼宇分布
医院导航
一站式服务中心
科室设置
医技科室
临床科室
健康体检
科研教学
重点专科
成果专利
科研教育
医心向党
党建工作
群团工作
学习园地
学习动态
健康园地
健康科普
公益活动
《馨康园》
当前位置:
首页
医院动态
通知公告
返回列表
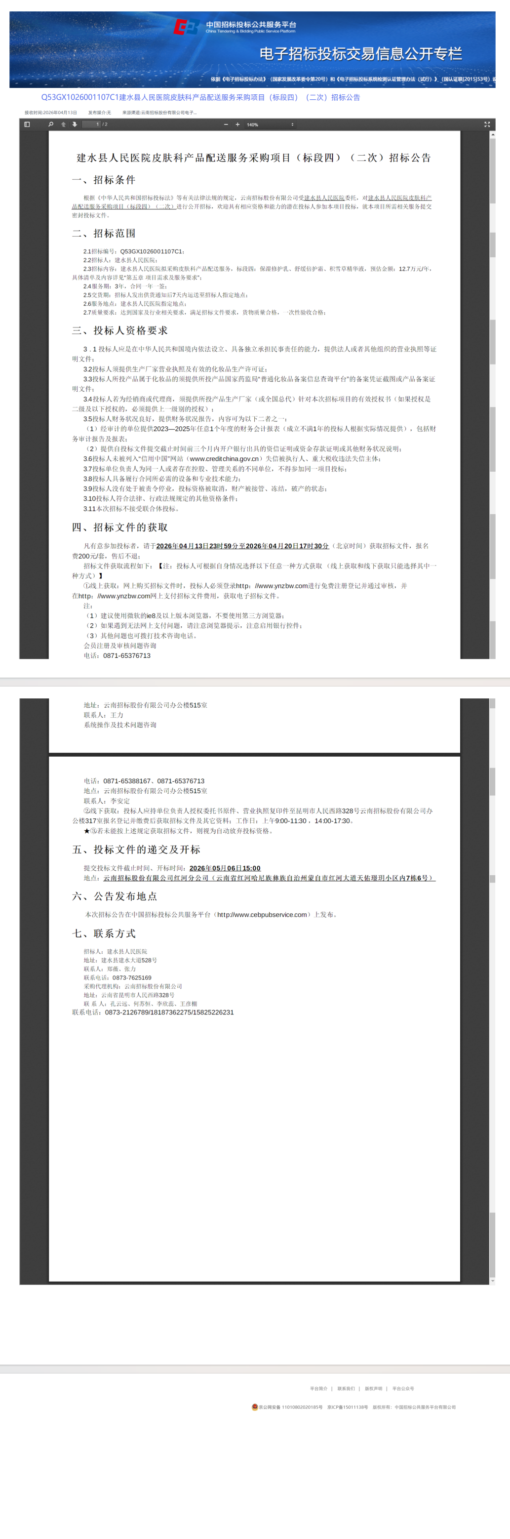
建水县人民医院皮肤科产品配送服务采购项目(标段四)(二次)招标公告
分享到:
2026-04-16
68次
上一篇:
建水县人民医院低值耗材供应入围项目入围公告
下一篇:
建水县人民医院院内采购会议结果公示